NEWS新闻中心
南京多位教师获奖!看看有没有你的老师
近日,2025年南京市小学 “基础体适能” 专项比赛圆满落幕,从课程方案设计到教学实践落地,全市多所学校和教师积极参与,充分展现了南京教育人推进体育改革的决心与实力。
接下来,重点来啦——获奖名单新鲜出炉,一起来看有没有你的老师?
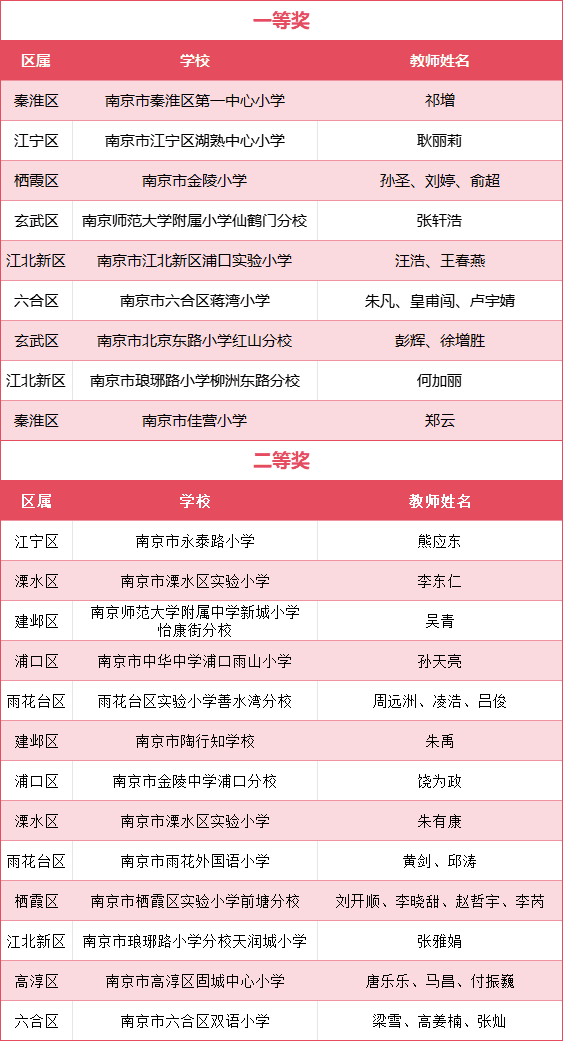
小学“基础体适能”课程实施方案比赛结果

小学“基础体适能”微赛道(教学、训练)比赛结果(四年级组)

小学“基础体适能”微赛道(教学、训练)比赛结果(二年级组)
扬子晚报/紫牛新闻记者 王颖



2025-11-13
浏览次数:
返回列表